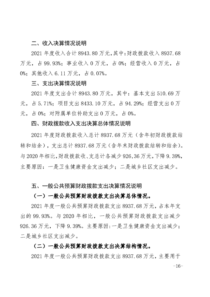
您的位置:首页> 宿州市埇桥区人民政府 > 财政预决算领域 > 部门决算
信息分类: 其他,财政、金融、审计、统计,个人 内容分类: 部门决算
发文日期: 2022-09-30 16:46:06 生成日期: 2022-09-30 16:46:06
生效时间: 废止时间:
发布机构: 宿州市埇桥区人民政府 文  号:
名  称: 宿州市城市管理局埇桥分局单位2021年度单位决算
词:

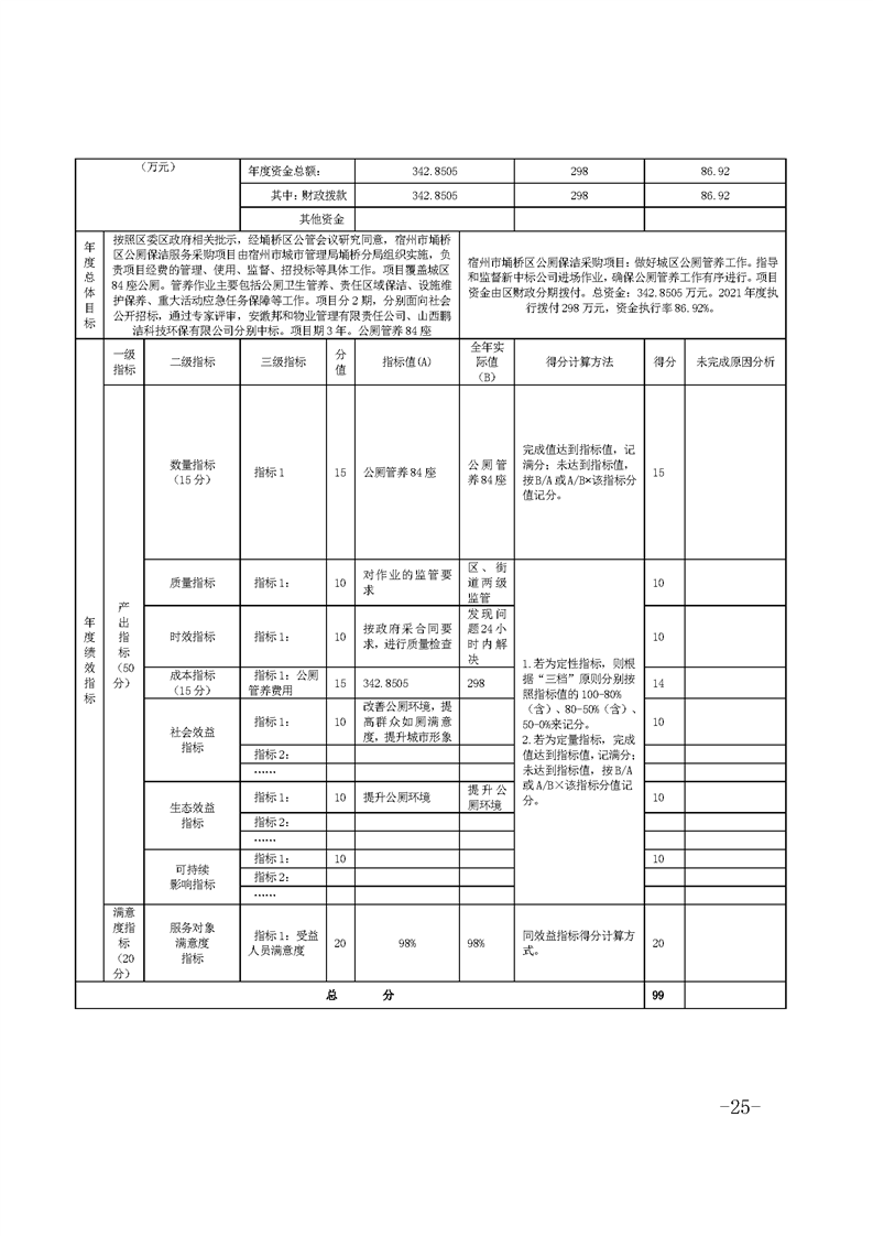
宿州市城市管理局埇桥分局单位2021年度单位决算

文章来源: 宿州市城市管理局埇桥分局 浏览量: 发表时间:2022-09-30 16:46 责任编辑: 城市管理局埇桥分局
字体大小:【    】
































Baidu
map