长辈版
无障碍
繁体中文
您的位置:
首页
> 宿州市埇桥区人民政府
>
巩固拓展脱贫攻坚成果同乡村振兴有效衔接领域
>
政策文件
信息分类:
内容分类:
政策文件
发文日期:
2023-02-07 16:41:03
生成日期:
2023-02-07 16:41:03
生效时间:
废止时间:
发布机构:
宿州市埇桥区人民政府
文 号:
名 称:
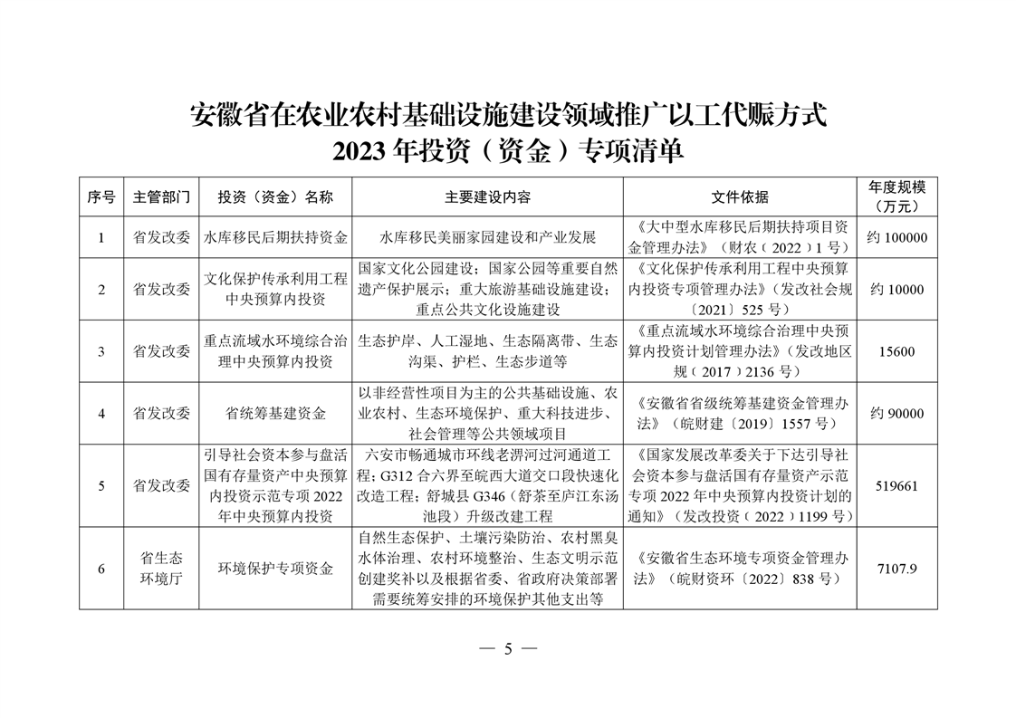
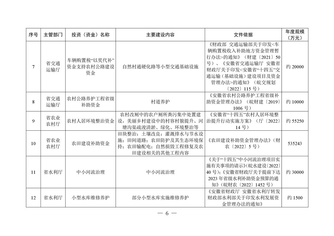
关于印发安徽省在农业农村基础设施建设领域推广以工代赈方式2023年投资(资金)专项清单的通知
关
键
词:
关于印发安徽省在农业农村基础设施建设领域推广以工代赈方式2023年投资(资金)专项清单的通知
文章来源: 宿州市埇桥区乡村振兴局
浏览量:
发表时间:2023-02-07 16:41
责任编辑: 埇桥区乡村振兴局
字体大小:
【
大
中
小
】
map