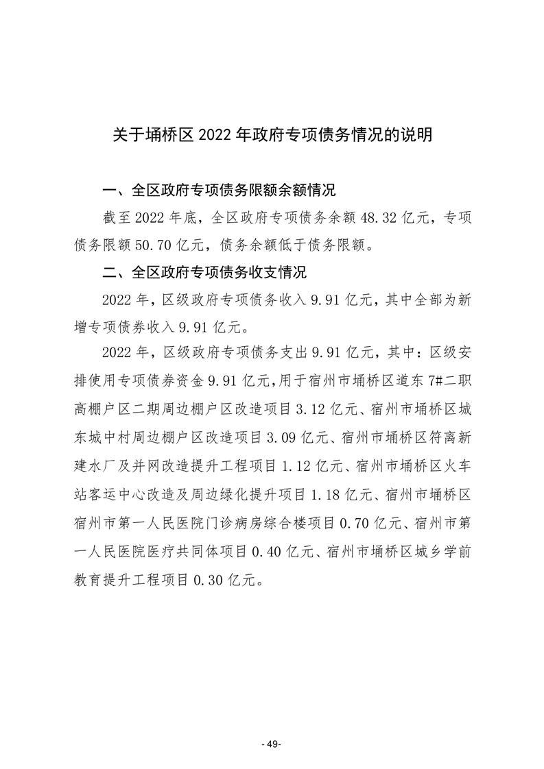
您的位置:首页> 宿州市埇桥区人民政府 > 财政预决算领域 > 政府预算
信息分类: 内容分类: 政府预算
发文日期: 2023-01-24 15:16:32 生成日期: 2023-01-24 15:16:32
生效时间: 废止时间:
发布机构: 宿州市埇桥区人民政府 文  号:
名  称: 埇桥区2023年政府预算公开说明及表格
词:

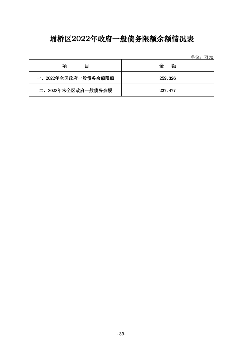
埇桥区2023年政府预算公开说明及表格

文章来源: 宿州市埇桥区财政局 浏览量: 发表时间:2023-01-24 15:16 责任编辑: 埇桥财政局
字体大小:【    】












































































Baidu
map