长辈版
无障碍
繁体中文
您的位置:
首页
> 宿州市埇桥区人民政府
>
财政预决算领域
>
部门决算
信息分类:
其他,财政、金融、审计、统计,国土资源、能源,个人,企业
内容分类:
部门决算
发文日期:
2023-08-23 17:13:16
生成日期:
2023-08-23 17:13:16
生效时间:
废止时间:
发布机构:
宿州市埇桥区人民政府
文 号:
名 称:
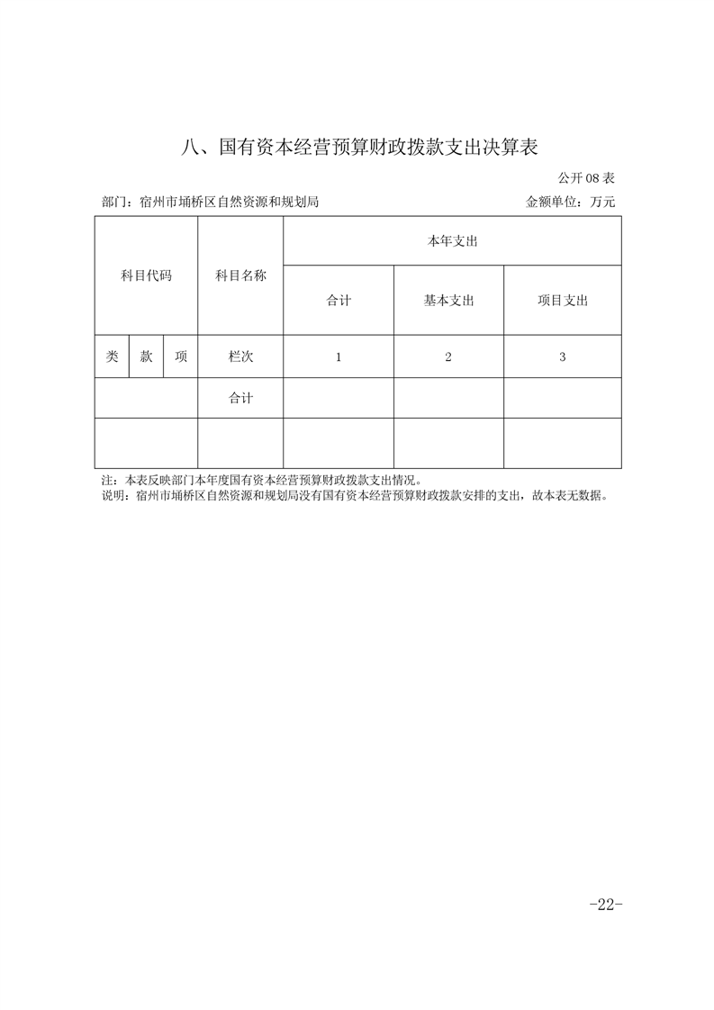
宿州市埇桥区自然资源和规划局2022年度部门决算公开
关
键
词:
宿州市埇桥区自然资源和规划局2022年度部门决算公开
文章来源: 宿州市埇桥区自然资源和规划局
浏览量:
发表时间:2023-08-23 17:13
责任编辑: 自然资源和规划局
字体大小:
【
大
中
小
】
埇桥区自然资源和规划局2022年度项目支出绩效自评表及项目绩效评价报告.doc
map