您的位置:首页> 宿州市埇桥区人民政府 > 财政预决算领域 > 部门决算
信息分类: 其他,财政、金融、审计、统计,国土资源、能源,个人,企业 内容分类: 部门决算
发文日期: 2023-02-08 10:07:16 生成日期: 2023-02-08 10:07:16
生效时间: 废止时间:
发布机构: 宿州市埇桥区人民政府 文  号:
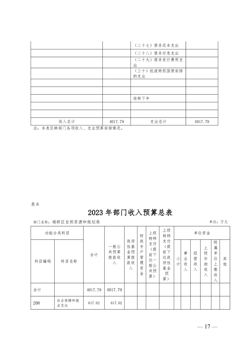
名  称: 2023年埇桥区自然资源和规划局部门预算公开说明
词:

2023年埇桥区自然资源和规划局部门预算公开说明

文章来源: 宿州市埇桥区自然资源和规划局 浏览量: 发表时间:2023-02-08 10:07 责任编辑: 自然资源和规划局
字体大小:【    】





























Baidu
map