长辈版
无障碍
繁体中文
您的位置:
首页
> 宿州市埇桥区人民政府
>
财政预决算领域
>
部门“三公经费”和会议费
信息分类:
其他,财政、金融、审计、统计,国土资源、能源,个人,企业
内容分类:
部门“三公经费”和会议费
发文日期:
2024-02-08 11:12:54
生成日期:
2024-02-08 11:12:54
生效时间:
废止时间:
发布机构:
宿州市埇桥区人民政府
文 号:
名 称:
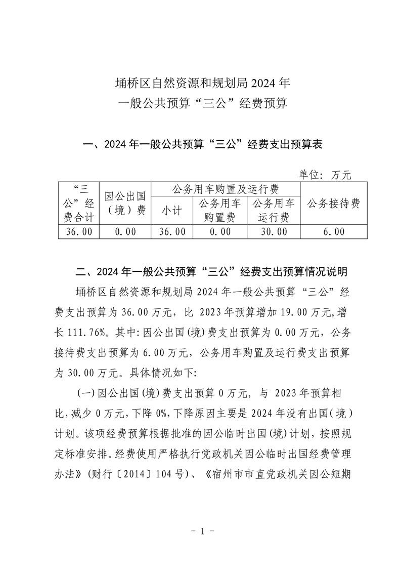
2024年埇桥区自然资源和规划局部门一般公共预算“三公”经费预算公开说明
关
键
词:
2024年埇桥区自然资源和规划局部门一般公共预算“三公”经费预算公开说明
文章来源: 宿州市埇桥区自然资源和规划局
浏览量:
发表时间:2024-02-08 11:12
责任编辑: 自然资源和规划局
字体大小:
【
大
中
小
】
map