长辈版
无障碍
繁体中文
您的位置:
首页
> 宿州市埇桥区人民政府
>
广播电视
>
行政处罚
信息分类:
其他,商贸、海关、旅游,文化、广电、新闻出版,个人
内容分类:
行政处罚
发文日期:
2024-10-31 09:47:27
生成日期:
2024-10-31 09:47:27
生效时间:
废止时间:
发布机构:
宿州市埇桥区人民政府
文 号:
名 称:
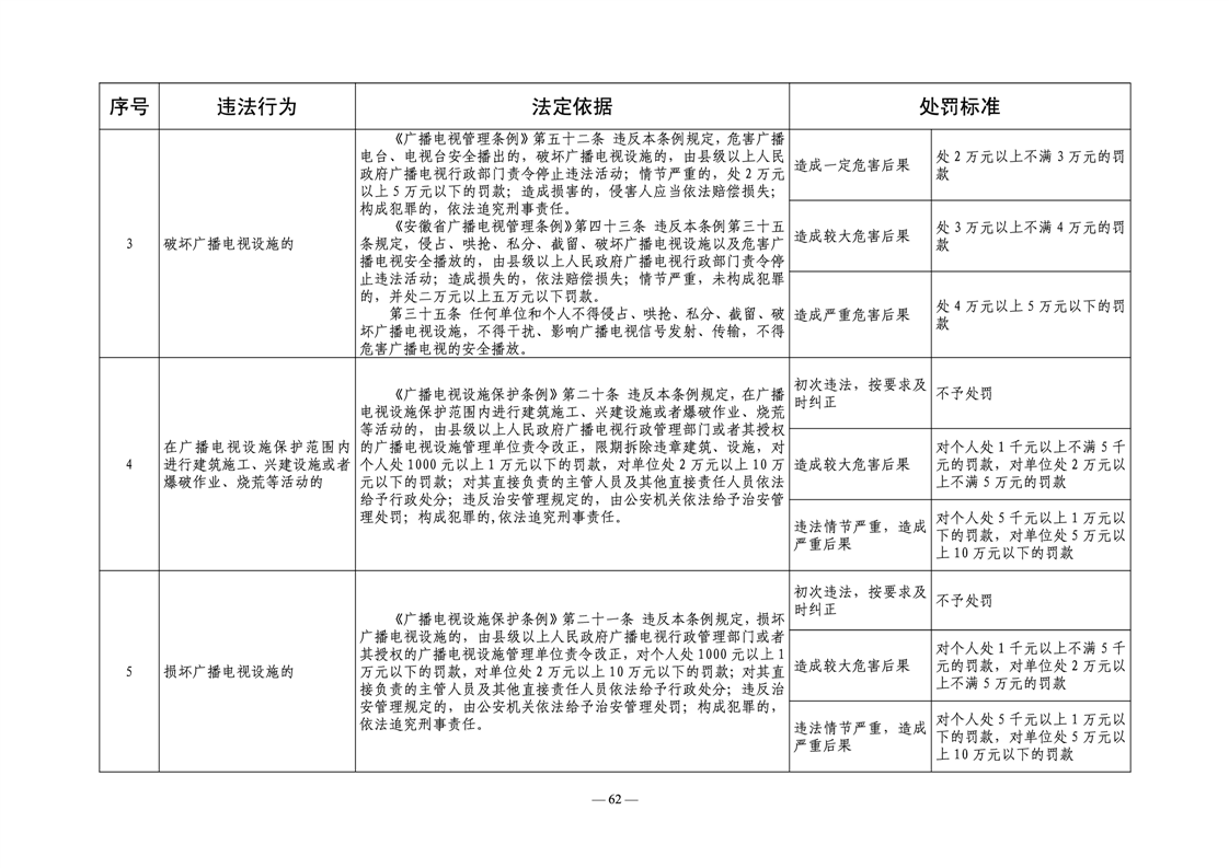
安徽省广播电视行政处罚自由裁量权基准(2023年版)
关
键
词:
安徽省广播电视行政处罚自由裁量权基准(2023年版)
文章来源: 宿州市埇桥区文化和旅游局
浏览量:
发表时间:2024-10-31 09:47
责任编辑: 文化和旅游局
字体大小:
【
大
中
小
】
map