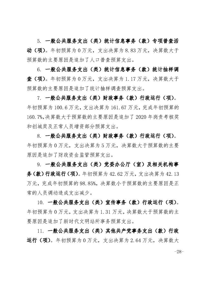
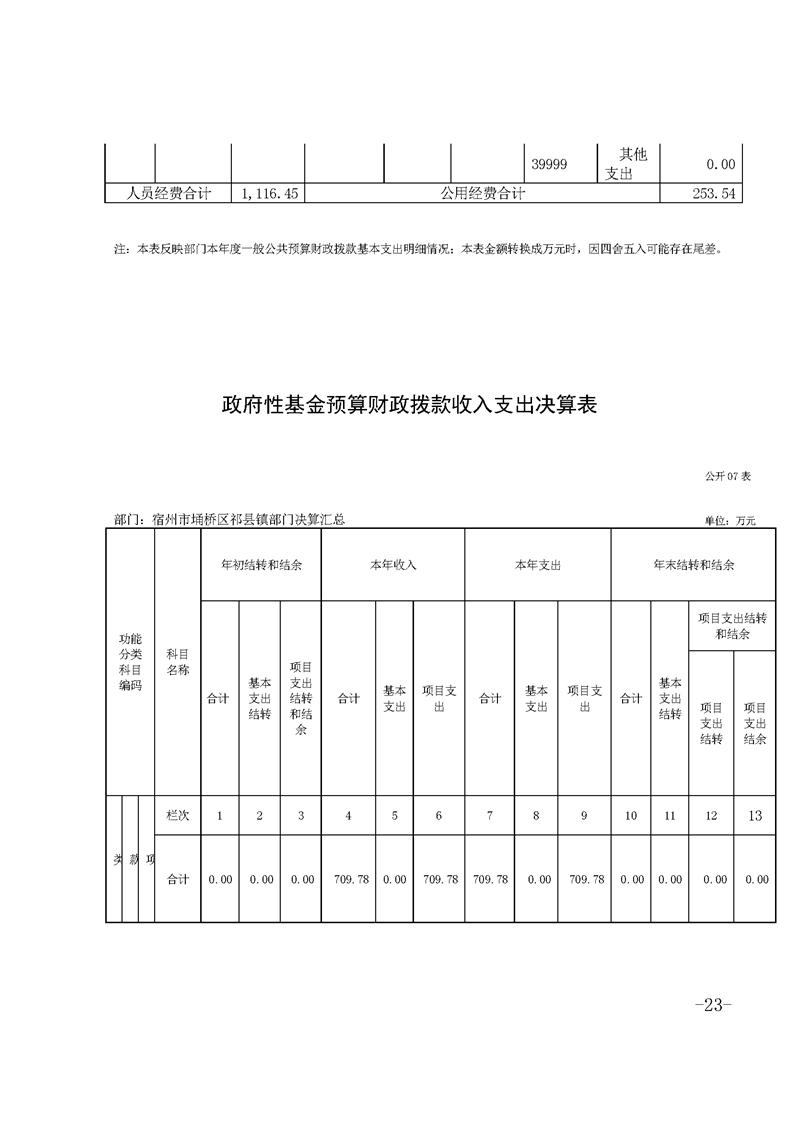
您的位置:首页> 蕲县镇人民政府 > 财政预决算领域 > 政府决算
信息分类: 内容分类: 政府决算
发文日期: 2021-08-27 09:03:21 生成日期: 2021-08-27 09:03:21
生效时间: 废止时间:
发布机构: 蕲县镇人民政府 文  号:
名  称: 【2020年部门决算】蕲县镇2020年度部门决算
词:

【2020年部门决算】蕲县镇2020年度部门决算

文章来源: 蕲县镇人民政府 浏览量: 发表时间:2021-08-27 09:03 责任编辑: 吴大锋
字体大小:【    】







































Baidu
map