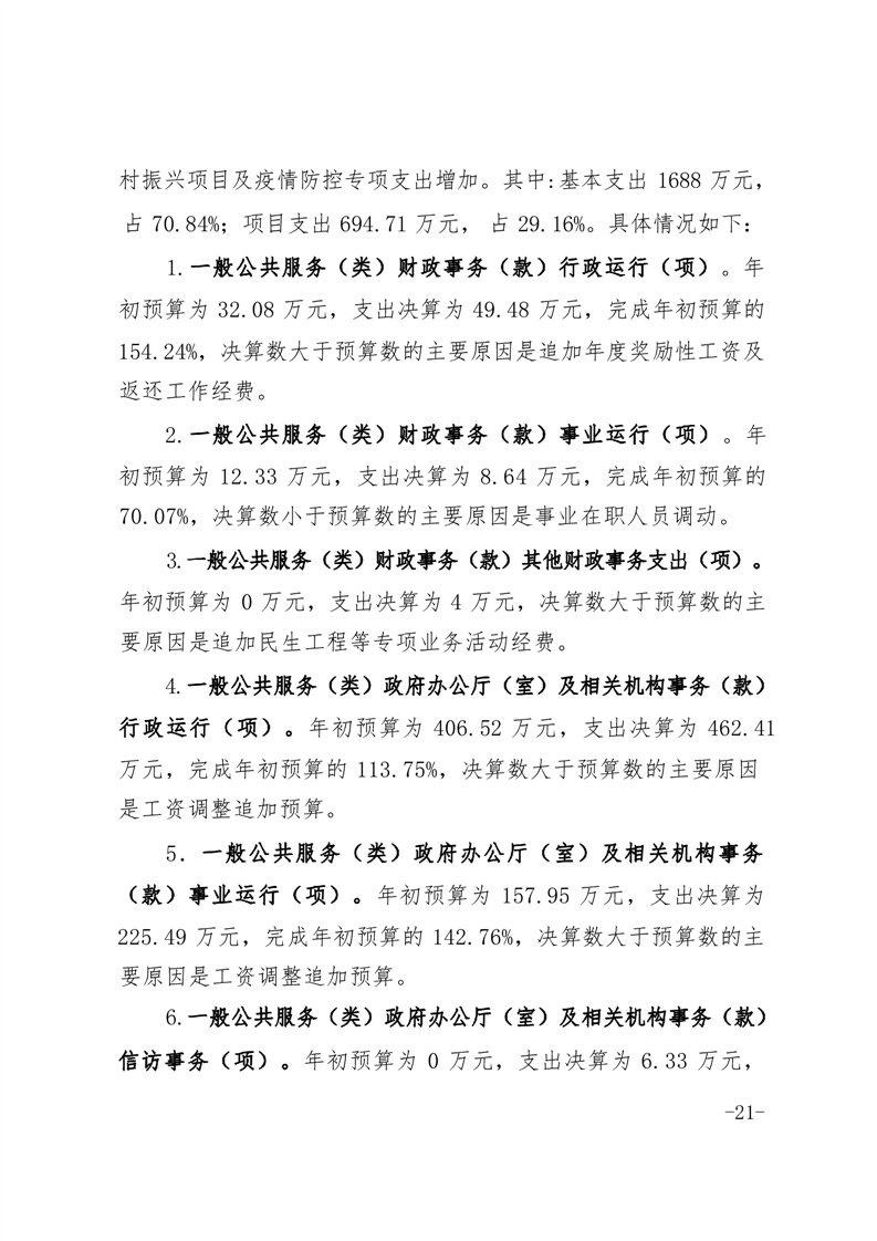
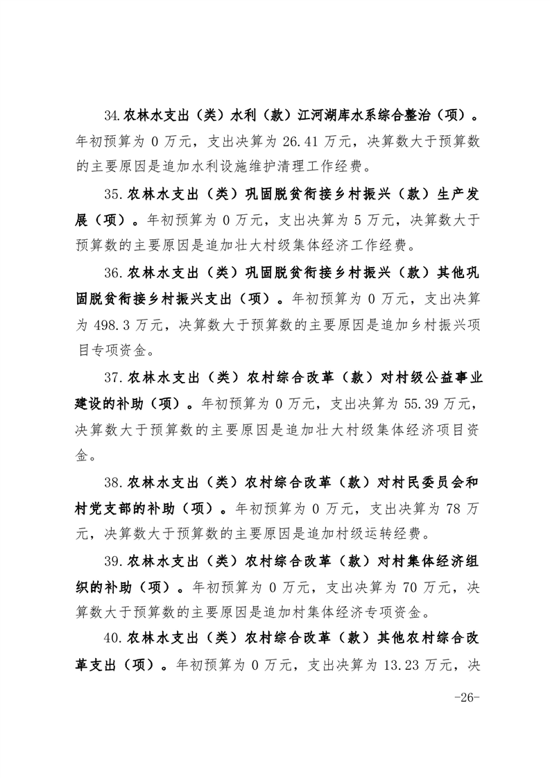
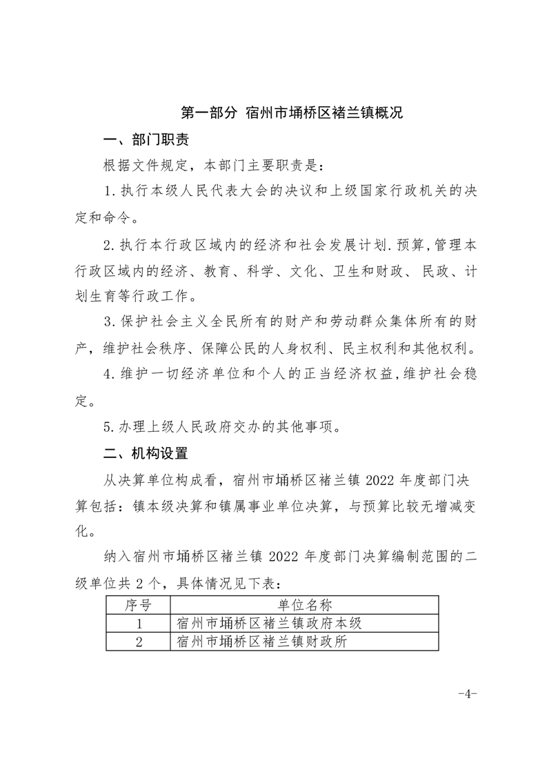
您的位置:首页> 褚兰镇人民政府 > 财政预决算领域 > 政府决算
信息分类: 内容分类: 政府决算
发文日期: 2023-08-23 11:32:10 生成日期: 2023-08-23 11:32:10
生效时间: 废止时间:
发布机构: 褚兰镇人民政府 文  号:
名  称: 宿州市埇桥区褚兰镇2022年度部门决算
词:

宿州市埇桥区褚兰镇2022年度部门决算

文章来源: 褚兰镇人民政府 浏览量: 发表时间:2023-08-23 11:32 责任编辑: 褚兰镇人民政府
字体大小:【    】

































Baidu
map