您的位置:首页> 大泽乡镇人民政府 > 财政预决算领域 > 政府决算
信息分类: 内容分类: 政府决算
发文日期: 2021-08-27 10:32:27 生成日期: 2021-08-27 10:32:27
生效时间: 废止时间:
发布机构: 大泽乡镇人民政府 文  号:
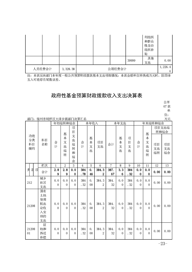
名  称: 宿州市埇桥区大泽乡镇部门2020年度部门决算
词:

宿州市埇桥区大泽乡镇部门2020年度部门决算

文章来源: 大泽乡镇人民政府 浏览量: 发表时间:2021-08-27 10:32 责任编辑: 大泽乡镇人民政府
字体大小:【    】







































Baidu
map