您的位置:首页> 永镇镇人民政府 > 义务教育领域 > 财务信息
信息分类: 内容分类: 财务信息
发文日期: 2022-02-28 17:29:04 生成日期: 2022-02-28 17:29:04
生效时间: 废止时间:
发布机构: 永镇镇人民政府 文  号:
名  称: 宿州市埇桥区永镇乡中心学校2022年单位预算
词:

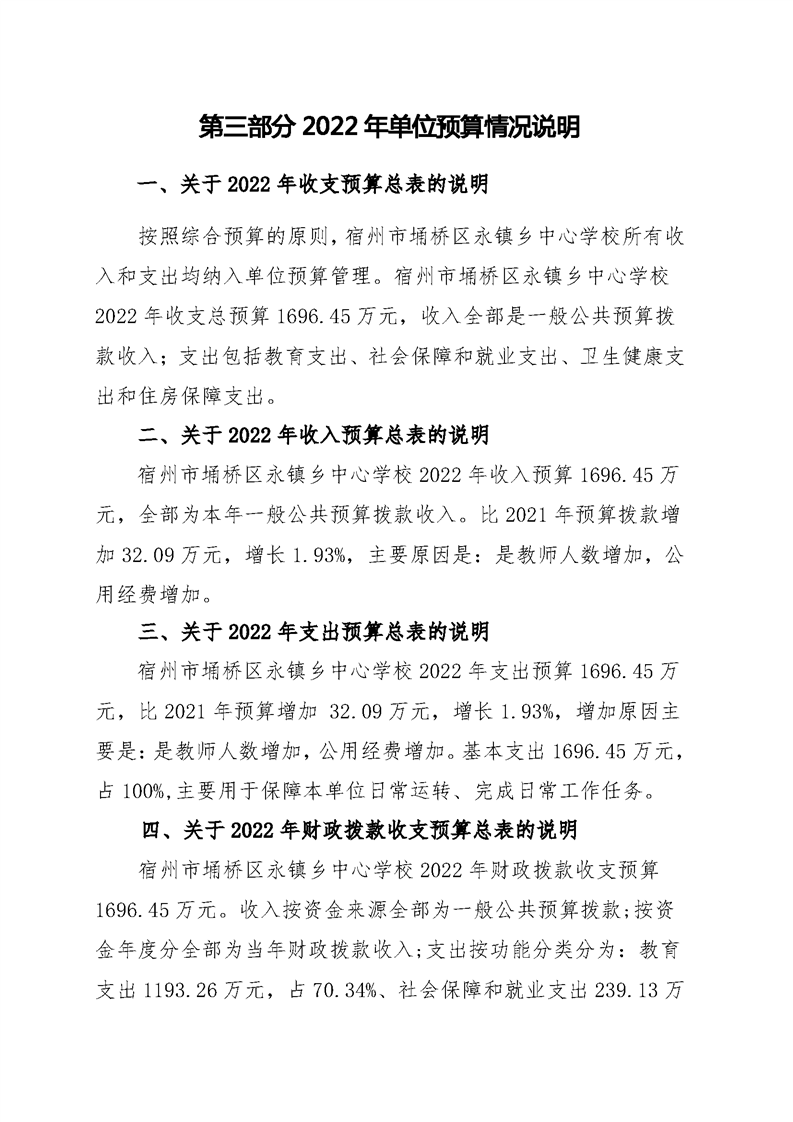
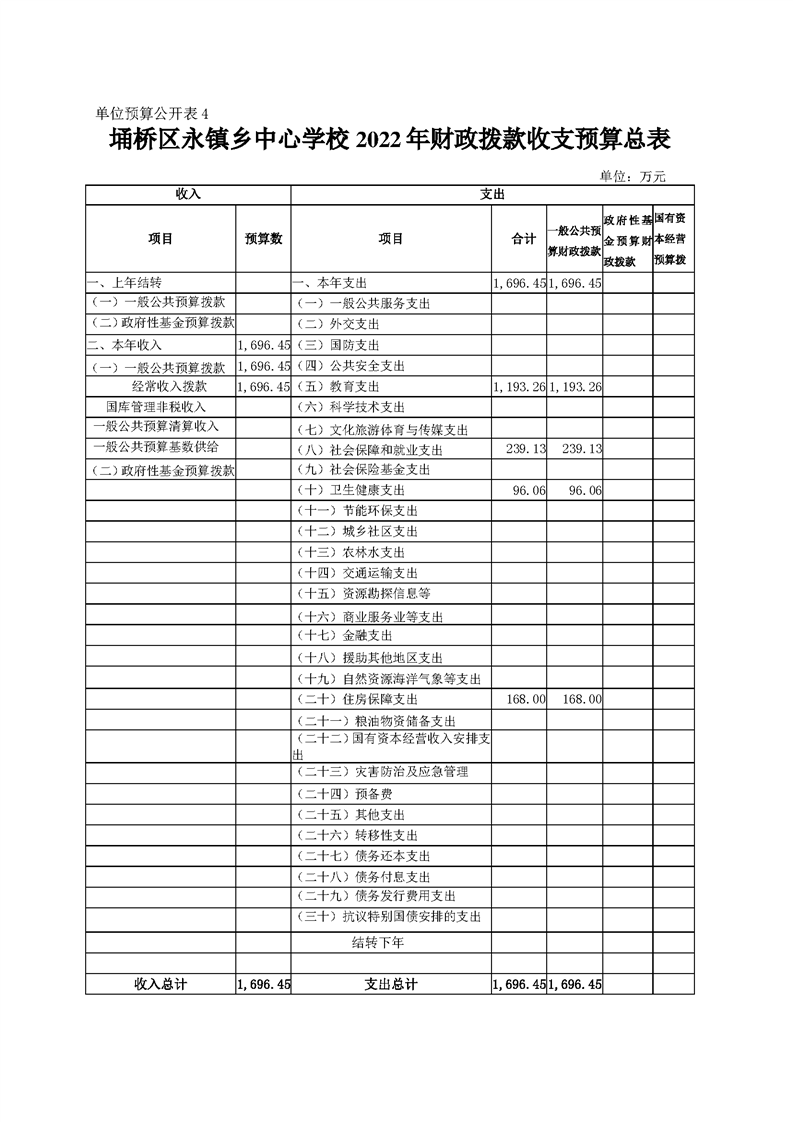
宿州市埇桥区永镇乡中心学校2022年单位预算

文章来源: 永镇镇人民政府 浏览量: 发表时间:2022-02-28 17:29 责任编辑: 永镇乡人民政府
字体大小:【    】























Baidu
map