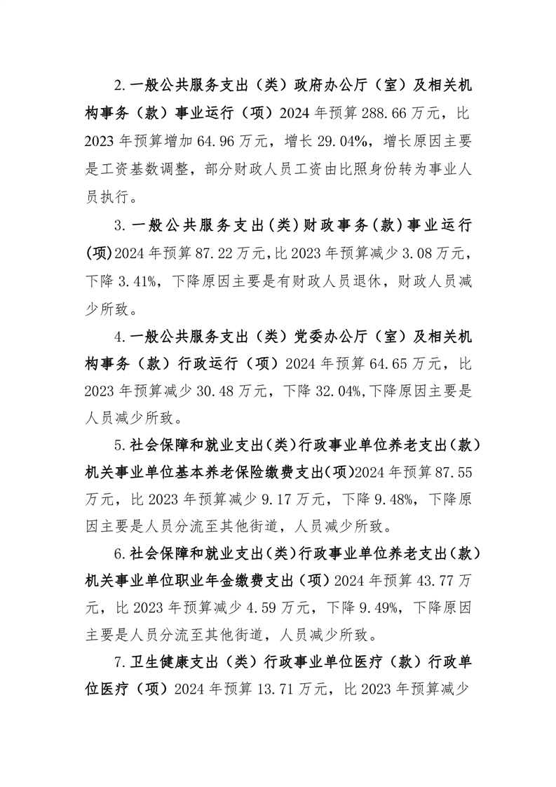
您的位置:首页> 汴河街道办事处 > 财政预决算领域 > 财政预算
信息分类: 内容分类: 财政预算
发文日期: 2024-02-08 15:10:27 生成日期: 2024-02-08 15:10:27
生效时间: 废止时间:
发布机构: 汴河街道办事处 文  号:
名  称: 【部门预算】汴河街道办事处2024年度部门预算的批复
词:

【部门预算】汴河街道办事处2024年度部门预算的批复

文章来源: 汴河街道办事处 浏览量: 发表时间:2024-02-08 15:10 责任编辑: 汴河街道办事处
字体大小:【    】























Baidu
map