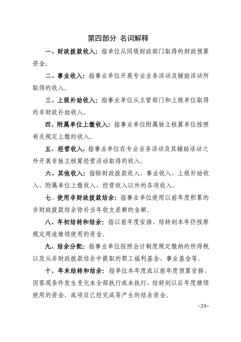
长辈版
无障碍
繁体中文
您的位置:
首页
> 埇桥街道办事处
>
财政预决算领域
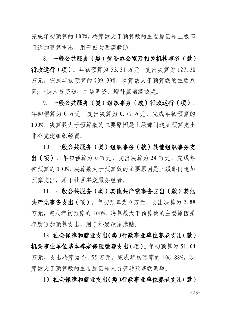
>
财政决算
信息分类:
内容分类:
财政决算
发文日期:
2023-08-23 15:36:40
生成日期:
2023-08-23 15:36:40
生效时间:
废止时间:
发布机构:
埇桥街道办事处
文 号:
名 称:
宿州市埇桥区埇桥街道2022年决算
关
键
词:
宿州市埇桥区埇桥街道2022年决算
文章来源: 埇桥街道办事处
浏览量:
发表时间:2023-08-23 15:36
责任编辑: 埇桥街道办事处
字体大小:
【
大
中
小
】
map