您的位置:首页> 道东街道办事处 > 财政预决算领域 > 财政决算
信息分类: 内容分类: 财政决算
发文日期: 2022-09-30 15:59:18 生成日期: 2022-09-30 15:59:18
生效时间: 废止时间:
发布机构: 道东街道办事处 文  号:
名  称: 埇桥区道东街道2021年度部门决算
词:

埇桥区道东街道2021年度部门决算

文章来源: 道东街道办事处 浏览量: 发表时间:2022-09-30 15:59 责任编辑: 道东街道办事处
字体大小:【    】


































Baidu
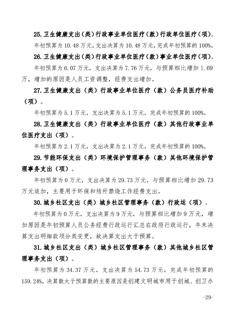
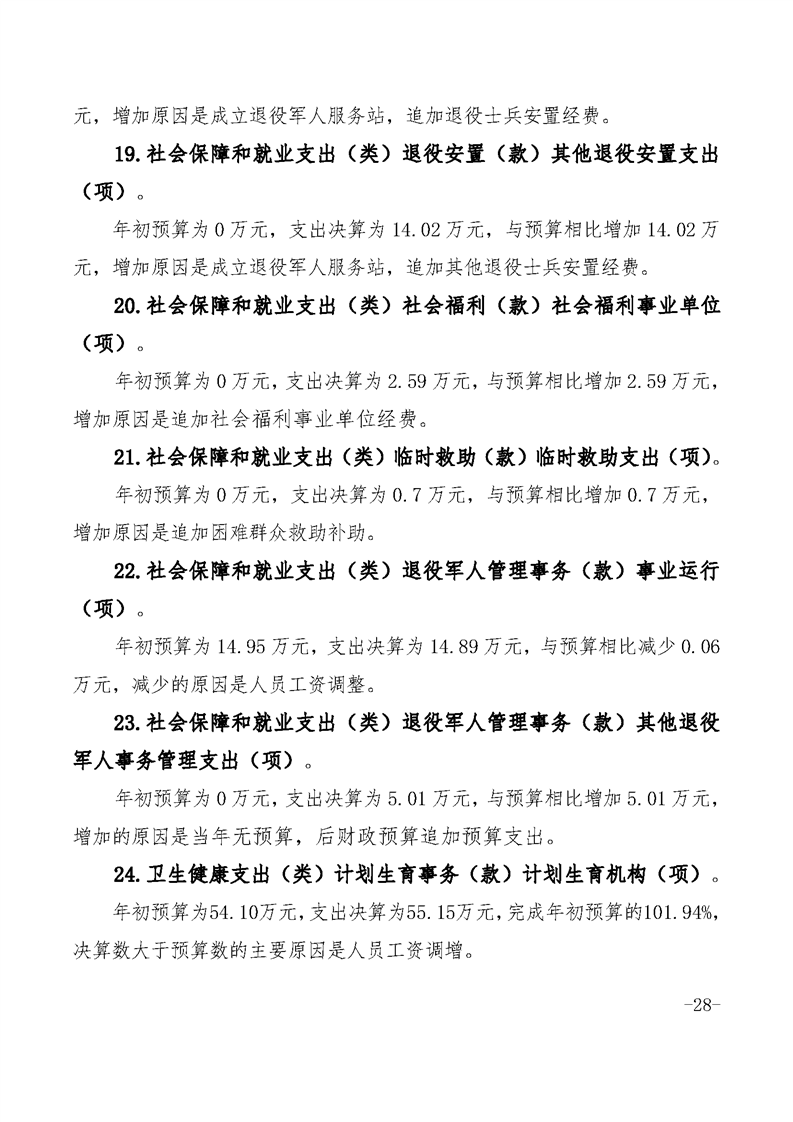
map