您的位置:首页> 沱河街道办事处 > 财政预决算领域 > 财政预算
信息分类: 内容分类: 财政预算
发文日期: 2022-02-08 17:54:30 生成日期: 2022-02-08 17:54:30
生效时间: 废止时间:
发布机构: 沱河街道办事处 文  号:
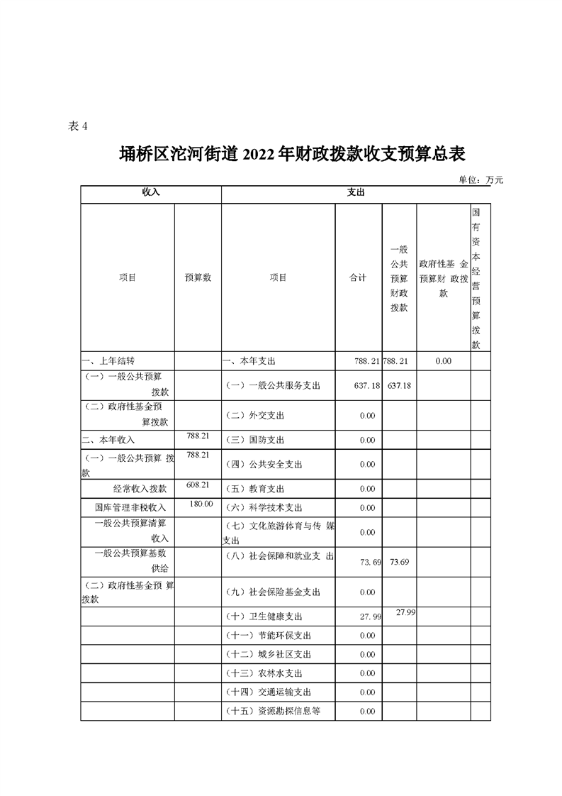
名  称: 2022年沱河街道办事处预算公开
词:

2022年沱河街道办事处预算公开

文章来源: 沱河街道办事处 浏览量: 发表时间:2022-02-08 17:54 责任编辑: 沱河街道办事处
字体大小:【    】





























Baidu
map