长辈版
无障碍
繁体中文
您的位置:
首页
> 北杨寨行管区
>
财政预决算领域
>
政府预算
信息分类:
内容分类:
政府预算
发文日期:
2024-02-08 15:25:20
生成日期:
2024-02-08 15:25:20
生效时间:
废止时间:
发布机构:
北杨寨行管区
文 号:
名 称:
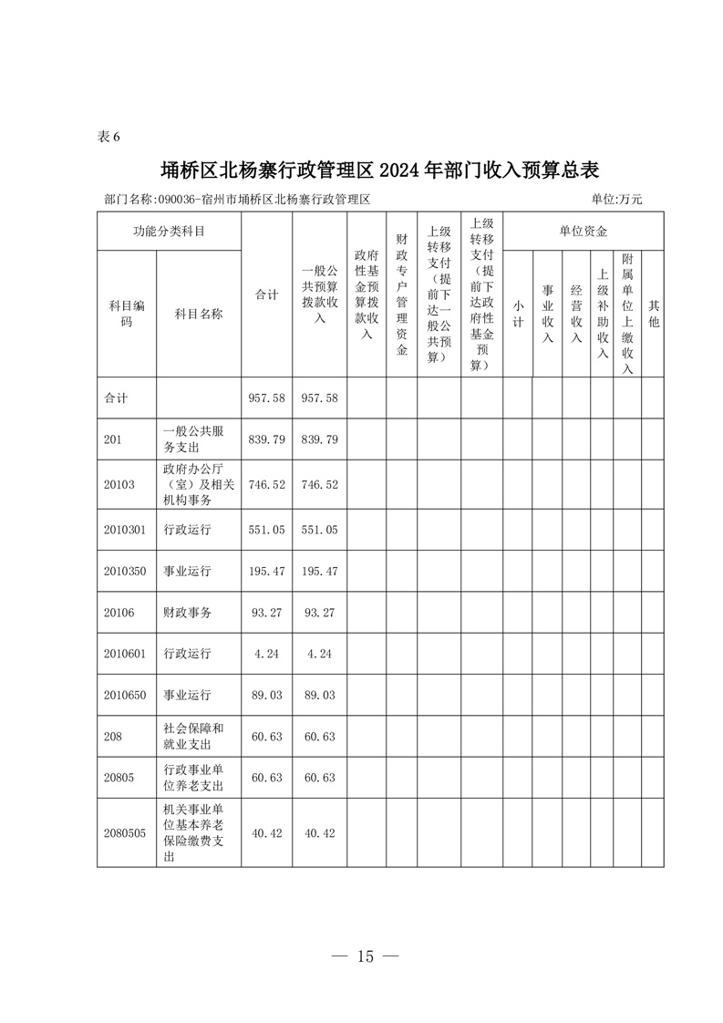
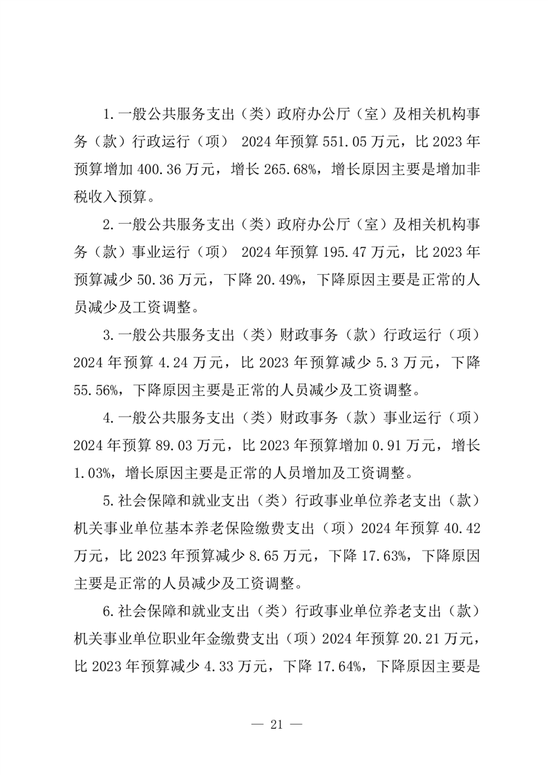
埇桥区北杨寨行政管理区工作委员会2024年部门预算
关
键
词:
埇桥区北杨寨行政管理区工作委员会2024年部门预算
文章来源: 北杨寨行管区
浏览量:
发表时间:2024-02-08 15:25
责任编辑: 北杨寨行管区
字体大小:
【
大
中
小
】
map