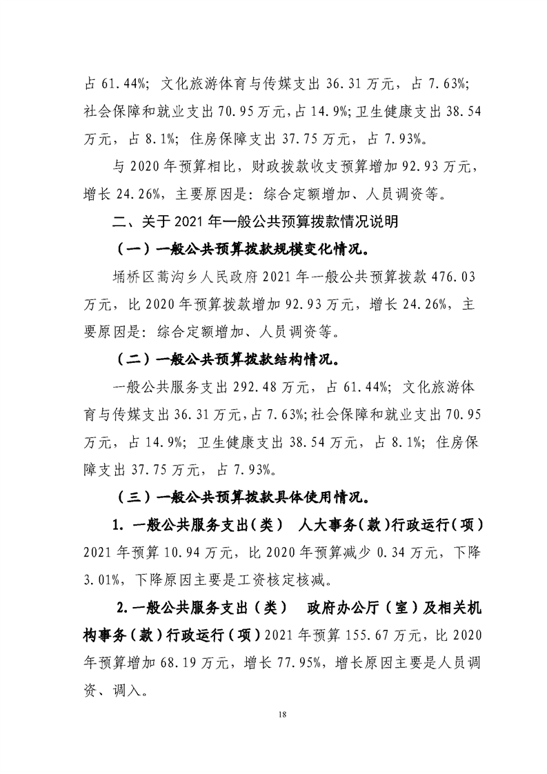
您的位置:首页> 蒿沟镇人民政府 > 财政预决算领域 > 政府预算
信息分类: 内容分类: 政府预算
发文日期: 2021-02-09 15:42:12 生成日期: 2021-02-09 15:42:12
生效时间: 废止时间:
发布机构: 蒿沟镇人民政府 文  号:
名  称: 2021年蒿沟乡部门预算公开说明
词:

2021年蒿沟乡部门预算公开说明

文章来源: 蒿沟乡人民政府 浏览量: 发表时间:2021-02-09 15:42 责任编辑: 蒿沟乡人民政府
字体大小:【    】

























Baidu
map