您的位置:首页> 蒿沟镇人民政府 > 义务教育领域 > 财务信息
信息分类: 内容分类: 财务信息
发文日期: 2022-03-03 15:53:09 生成日期: 2022-03-03 15:53:09
生效时间: 废止时间:
发布机构: 蒿沟镇人民政府 文  号:
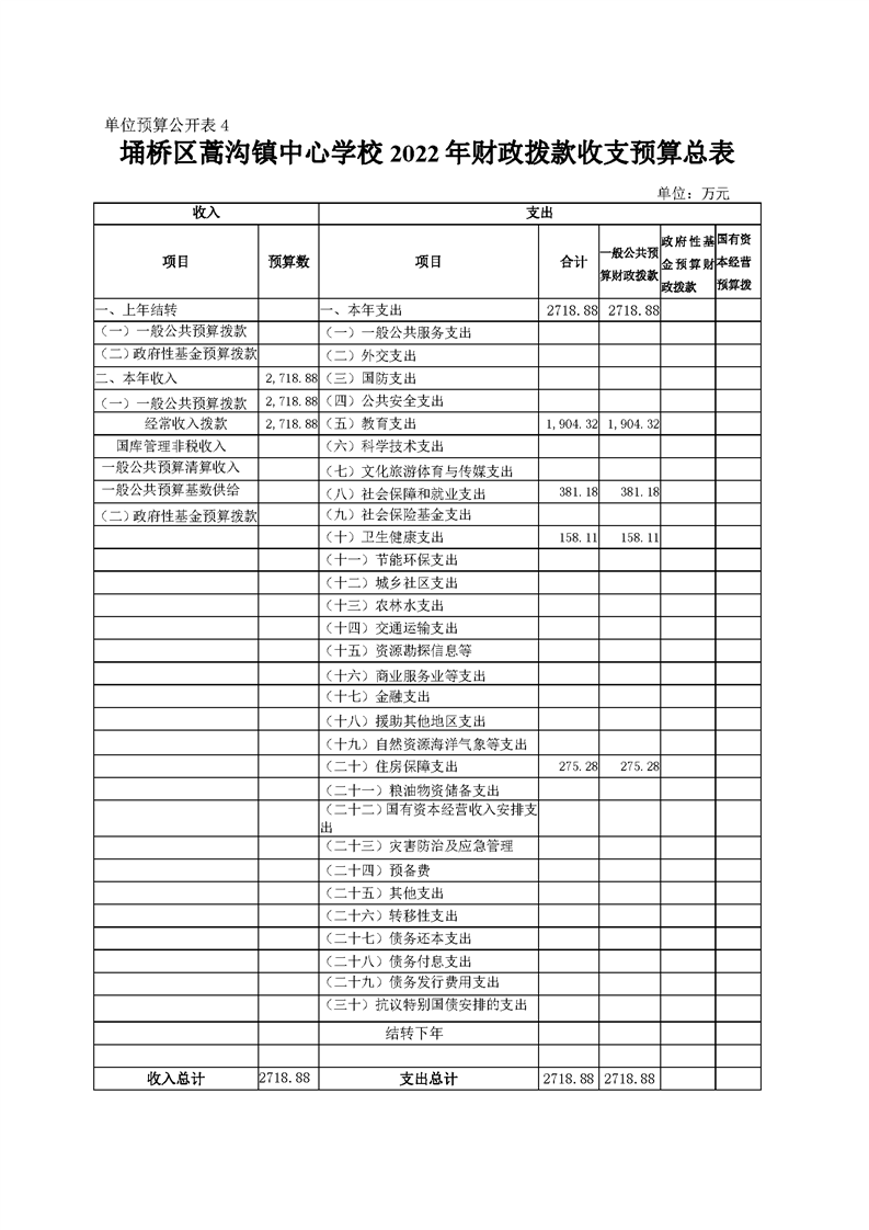
名  称: 宿州市埇桥区蒿沟镇中心校2022年单位预算
词:

宿州市埇桥区蒿沟镇中心校2022年单位预算

文章来源: 蒿沟镇人民政府 浏览量: 发表时间:2022-03-03 15:53 责任编辑: 蒿沟镇人民政府
字体大小:【    】






















Baidu
map