您的位置:首页> 蒿沟镇人民政府 > 财政预决算领域 > 政府预算
信息分类: 内容分类: 政府预算
发文日期: 2023-02-08 11:32:23 生成日期: 2023-02-08 11:32:23
生效时间: 废止时间:
发布机构: 蒿沟镇人民政府 文  号:
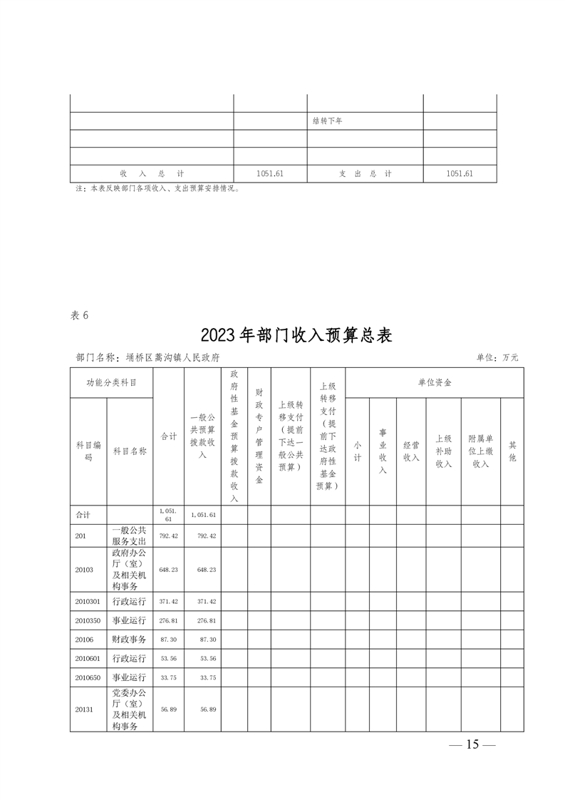
名  称: 埇桥区蒿沟镇人民政府2023年部门预算
词:

埇桥区蒿沟镇人民政府2023年部门预算

文章来源: 蒿沟镇人民政府 浏览量: 发表时间:2023-02-08 11:32 责任编辑: 蒿沟镇人民政府
字体大小:【    】



























Baidu
map