您的位置:首页> 苗庵镇人民政府 > 义务教育领域 > 财务信息
信息分类: 内容分类: 财务信息
发文日期: 2022-11-01 15:05:57 生成日期: 2022-11-01 15:05:57
生效时间: 废止时间:
发布机构: 苗庵镇人民政府 文  号:
名  称: 【年度经费决算信息】苗庵镇中心学校2021年度单位决算
词:

【年度经费决算信息】苗庵镇中心学校2021年度单位决算

文章来源: 苗庵镇人民政府 浏览量: 发表时间:2022-11-01 15:05 责任编辑: 苗庵乡人民政府
字体大小:【    】


















Baidu
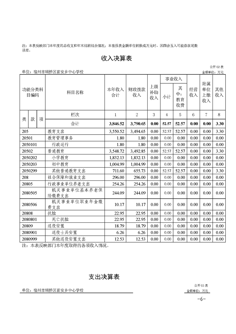
map