您的位置:首页> 苗庵镇人民政府 > 义务教育领域 > 财务信息
信息分类: 内容分类: 财务信息
发文日期: 2024-04-10 10:39:18 生成日期: 2024-04-10 10:39:18
生效时间: 废止时间:
发布机构: 苗庵镇人民政府 文  号:
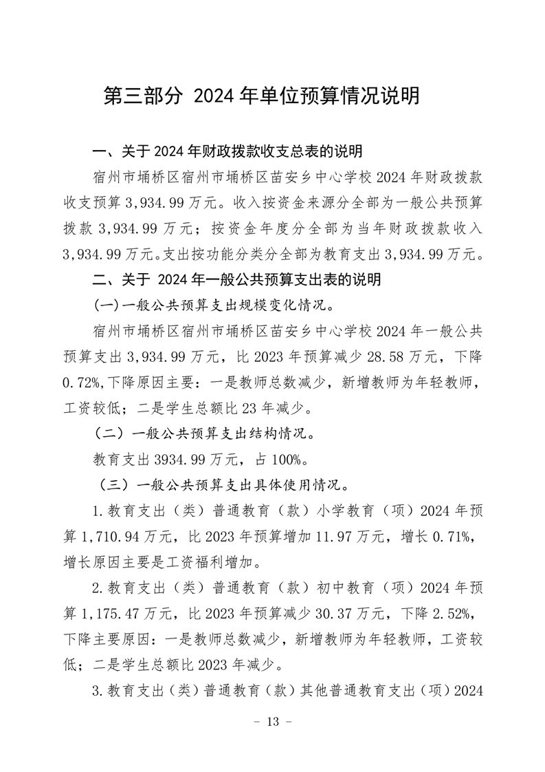
名  称: 埇桥区苗庵镇中心学校2024年单位预算
词:

埇桥区苗庵镇中心学校2024年单位预算

文章来源: 苗庵镇人民政府 浏览量: 发表时间:2024-04-10 10:39 责任编辑: 苗庵乡人民政府
字体大小:【    】


















Baidu
map